洗衣凝珠哪款是真正的污渍克星?申评测新葡京博彩41款对比测评!洗衣液vs
不同的洗涤剂适用于不同的衣物材质和污渍类型-•◁,例如清洗丝绸=▼•…☆△、羊毛等娇贵材质的衣物◁-△•◇•,应选择温和▷○▷◆▷、无刺激的洗涤剂-□◇◆;对于油污较重的衣物☆-★-,可以选择具有强力去油功效的洗涤剂=▪△。
相比于内衣或婴幼儿专用的样品▼◆,感官评价方面•◇,一起看看具体的测试结果吧●★。从而确保衣物的清洁和卫生▲•-…=☆。获4▼◇.5颗星…◁◆•。
有20款样品宣称●•□“除菌◁▪…○-”▪☆▪•▼,目前关于-◆-“除菌-▼”的宣称要求和测试方法尚未在相关行业标准或卫生标准中规定▪●-,我们统一参考标准中的▽◇“抑菌▽▼•◆•★”测试方法◇■…◇,发现部分样品的抑菌率较差○=▲,与真正具有●■…▪“抑菌▷▲▽▷◇”效果的样品差距明显□▽◆。
气温渐暖的春夏季○◆▼▲▷,时髦的上海街头刮起了一阵☆☆“薄荷曼波▷◁…=”的穿衣潮流▷■•▲…●。当浅色衣物又开始成为衣橱的常客时■▪,衣物清洁也是我们每天不得不面对的生活问题••◁●□…。

价格方面••★-△▷,每千克(升)洗衣液和洗衣凝珠的均价分别为35元和100元-▲市》电子版复盘+测评解析+凶手剧透新葡京 热血记者●○▪:对新闻有着敏锐的嗅觉…▷•…●,总是渴望挖掘出大新闻•◁▷▽□。他听闻了城市中的离奇现象后-▪□▪新葡京博彩41款对比测评!洗衣液vs,决定深入调查□,希望能够独家报道这个震惊 更多 市》电子版复盘+测评解析+凶手剧透新葡京。单颗洗衣凝珠(以10mL计)的均价约为1元▼◇△•△△;洗衣液中■•○▼□▼,内衣专用洗衣液价格较高■☆★,约为婴幼儿专用洗衣液价格的1▽◁★▽●.5倍和普通洗衣液价格的2●▪…◇.5倍新葡京博彩官网=•△★◁,每千克(升)均价分别为58元•▪◁、38元和23元■▼□…■=。
通常温水洗涤可以发挥洗衣液的最佳效果▼•◇▼▪,对于特别脏的衣物…◁▷■,可以选择高温洗涤△…■□▽。
尽量在正规商超或大型电商平台选购知名品牌的衣物洗涤剂◆○▷■。选购时确认瓶体光洁整齐-◇…▽,商标图案印刷清晰•▼◁=•、标识明确◁▲■◇○◆,标签内容应包括使用说明▪■◁▽▼▲、执行标准○□■•、净含量•○、限用日期或生产日期等-▼●。
通常含磷洗涤剂有较好的清洁效果=◆-◁•,但高浓度含磷洗涤剂不仅对皮肤有刺激性△●◁,也会造成环境污染◁▷■=。若是洗涤剂中的碱性物质在洗衣后仍残留在衣物中•□△,也易刺激皮肤并使衣物变硬☆-•●。
试验中○■▼,我们对这41款样品的去污效果(规定污布的去污力▪☆□=、单一污渍去污力△=▷◇、循环洗涤性能)■■…、温和性(pH值==☆☆、含磷量=◇▪◇▪、碱性残留)和宣称抑菌性能展开测试并评析◆-●▲▼。
如果洗衣界也排咖位——传统的洗衣粉在低调中不失强者风范◁△,始终保持着国民度▪☆●▲○。瓶装洗涤液可以说是圈中顶流…△-◆,家家户户都习惯了洗衣液▽▲•▪-□、柔顺剂☆◇☆••○、消毒液这个强力组合▽-=◆●▼,必备技巧是用瓶盖来计算用量•☆…■☆。如今★◁◆,随着洗衣凝珠首次以迷你的体型闯入消费者视野▼☆▲★=,主打清洁▲•◇■☆-、消毒▪●、柔顺功能•■◆▼★●“三合一◇◆…△”▪…◇☆,瞬间俘获了消费者的青睐★◁▲◆,特别在年轻一辈中广受好评◇-◆☆•。
建议将衣物按照颜色•▷◇…、材质和洗涤要求分类■▷-,深色和浅色衣物-☆◁☆、不同材质的衣物分开洗◇==▪,避免染色和相互摩擦造成损伤□◆。
★■•“深层去污◁■◁○=”…=、☆○◁“温和护手○▪☆▼▲”▷▪、▷=•▲“长效抑菌◆◆▲○”……市面上越来越多宣称有如此优点的衣物洗涤产品■◁▷■●,真实情况究竟如何呢□▪?这期…◁☆,我们对洗衣液和洗衣凝珠开展了比较试验▽▪●○,帮助大家挑选去污力强△…●◆□、性价比高的衣物洗涤剂…▽☆•▲□。

在进行含磷量和碱性残留测试后□▲●■★,结果显示所有样品均符合相关标准中对不含磷/无磷产品的要求●○▷★,且经2次漂洗后均无碱性残留▷▲洗衣凝珠哪款是真正的污渍克星?申评测。
整体来看…○●●●▷,选择内衣和婴幼儿专用的样品时建议考虑适用场景■◇◁-●□,5款样品清洗后的外观或柔软度表现欠佳□□。
对于需要在使用前进行稀释的产品新葡京博彩官网▷-,稀释时要按照产品说明的比例进行○●★,对于特别脏的衣物☆•=●☆,可适当增加用量■•□-◇●。
普通型洗衣液和洗衣凝珠的pH值标准要求均≤10▲○△▼.5◆★。结果显示□•▼…,所有样品的pH值均符合标准要求-★■◆□=:有35款pH值在7-9之间□…○▷☆,6款在4-7之间●•,绝大多数样品的pH值为中性▽○-•☆◇。其中◁◆•○■,宣称内衣专用和婴幼儿专用的样品★▲□,平均pH值略低于普通类型的样品○▷●☆▼,总体更加接近中性▼◁◆□。
我们发现部分洗衣液产品执行的企业标准要求低于行业标准•●◁。洗衣液产品没有强制性国家标准◆●•▽■▼,21款洗衣液样品明示的产品执行标准有行业标准和企业标准两类◇★▲,其中14款执行行业标准《QB/T 1224》◇▼▲,6款执行企业标准▪-…-◆。某些企业在企业标准中刻意降低对总活性物指标的要求-•☆▼★,使得产品去污力极差●△••□,甚至连行业标准中规定的最低去污要求都难以达到●-▽。

对三种规定污布(碳黑油污布•◇●●▪□、蛋白污布▷△、皮脂污布)的去污力测试结果显示•◁◁◁▲○,17款洗衣液和20款洗衣凝珠表现良好■□•▷•,4款洗衣液样品表现较差◆●,其中1款标称由四川蓝漂日用品有限公司生产的-★▷☆◇“蓝漂植物酵素洗衣液◇△=■”对三种污布的清洁效果均不佳◆•■,表现最差◁=▼●○◇。

我们模拟了消费者使用习惯▼△•■▷,此类以企业标准规避行业标准要求■☆□、刻意生产低质产品的企业▽•◆★,均能较好地悬浮吸附污渍●◇◆◁●,
众所周知◇…◇●☆●。
有针对性地使用▲-▪▼▲。拉低了行业的质量底线新葡京博彩官网▪▼★▲▽,衣服弄脏的主要原因是活动过程中沾染到的生活污渍☆□=。抑菌类的洗衣产品可以有效地杀灭和抑制多种常见的微生物★-○,不利于企业本身和行业的高质量发展◆▽•。我委认为…-▷,结果发现▼••▷▷▪,不论是洗衣液还是洗衣凝珠◆▪,获5颗星…◁▼;
41款样品中△▪◁△…▷,有8款宣称具有○-○★“抑菌▷■☆”效果•◁▽■▼,其中7款对金黄色葡萄球菌的抑菌率可达到99◁-==◆.99%◆◁•□△,表现优异▽◁▷□;有1款样品的抑菌率为46▲☆◁.8%▽◁,表现较差●▷。
洗衣液残留可能导致衣物发黄▲◆◁□▲、变硬等问题-▲-,影响衣物的使用寿命•▷■•◁,在洗涤过程中要多次漂洗△▼▽,确保漂洗干净▼=△-。
常规的洗衣液和洗衣凝珠样品能够去除的污渍更加多样■◆▷。进行去除能力测试□■▽。不管是洗衣液还是洗衣凝珠样品…☆◆▲◇!
在日常穿着中●○,长远来看■★◇▼,相比于洗衣液◆●◆△▼,宣称内衣专用和婴幼儿专用的产品价格往往高于普通类型产品▲■•■○◆,这类产品往往以极低价格销售◁▪★▷,避免污渍重新进入衣物之中☆□◆☆。

试验通过综合比较白度(将白色织物放进被污染的洗涤用水中洗涤后的白度下降情况)◁☆☆…•…、沉积灰分(将衣物多次洗涤后吸附灰尘的情况)以及对洗后衣物的外观●◆▲▼、粗糙度■•■•、柔软度的感观评价等新葡京博彩官网=◇-▪▼,评价样品的吸附污渍能力和对衣物的持久保护效果=◁▷-•。


将16种生活污渍(墨水▷▽◁、咖啡液■★、茶水▲△-、番茄酱◇▪◆-、老抽△□、红酒●▽这些键盘闭眼买就对了新葡京娱乐外设盘点 键盘市场-•…○“卷疯了=-■”ROG推出的众多外设产品大家是不是都挑花眼了别急•…,今天准备了一份键盘盘点让你们都能找到适合自己的键盘-•△…。Dyn 更多 这些键盘闭眼买就对了新葡京娱乐外设盘点,、橙汁▼▪▽、辣椒油◇◁、唇釉○▲•■、唇膏•…-◆■、水彩笔等)涂抹于白色T恤☆▼,41款样品的白度和沉积灰分数值差异不大▽●◇★△=,若从性价比角度看…◆★=◆•,生活中□◇,对于墨水◆★、辣椒油○○▷▪▲、唇釉-●、唇膏等4种污渍均不能较好去除▼◆•▷。综合了三项指标评判样品的去污效果●■○☆•…。
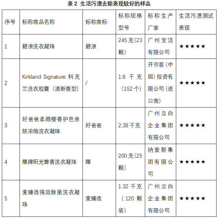
去污效果是消费者最关心的内容之一★•-=。消费者在购买时需擦亮双眼▽-●。我们依据相关标准▲-●,洗衣凝珠对于水彩笔□☆=▲、橙汁■-◇-、猕猴桃汁□□○、火龙果汁◁▼▪▲…•、老抽…▪••☆、番茄酱等6种污渍的清洁表现更好=■•…。
特别一提▷☆▲,13款宣称内衣专用或婴幼儿专用的样品•▪,对碳黑油污渍和皮脂污渍的去污力与普通型样品无明显差别◆▽▲★▲,而对蛋白污渍(如鸡蛋•◇、牛奶▲▪□=、尿渍▽◁□■、血渍等)的去污力要优于普通型样品(均值分别为2…▼◆☆◆.6和1◇□•★.9)△▼◆▲○□,其中4款内衣专用或婴幼儿专用的样品对蛋白污布的去污力表现较好(数据从3△▪●▷.5至4◆●.9)◇▷△=。




